集合概述
为什么使用集合?
当我们需要保存一组类型相同的数据的时候,我们应该用一个容器来保存,这个容器就是数组。
但是数组的长度是固定的,当添加的元素超过了数组的长度之后,需要对数组重新定义。而且数组存储的数据是有序的、可重复的,太过于单一,扩展性不够。
于是,引入了集合,Java 内部给我们提供了功能完善的集合框架。能存储任意对象,长度可以动态改变,提高了数据存储的灵活性。
数组和集合的区别
- 存储类型
- 数组可以存储
基本数据类型,又可以存储引用数据类型。 - 集合只能存储
引用数据类型。(集合中也可以存储基本数据类型,但是在存储的时候会自动装箱变成引用类型)
- 数组可以存储
- 存储长度
- 数组的长度是
固定的,不可以改变。 - 集合的长度可以
动态改变。
- 数组的长度是
数据和集合的使用
- 如果元素个数
固定推荐使用数组。 - 如果元素个数
不固定推荐使用集合。
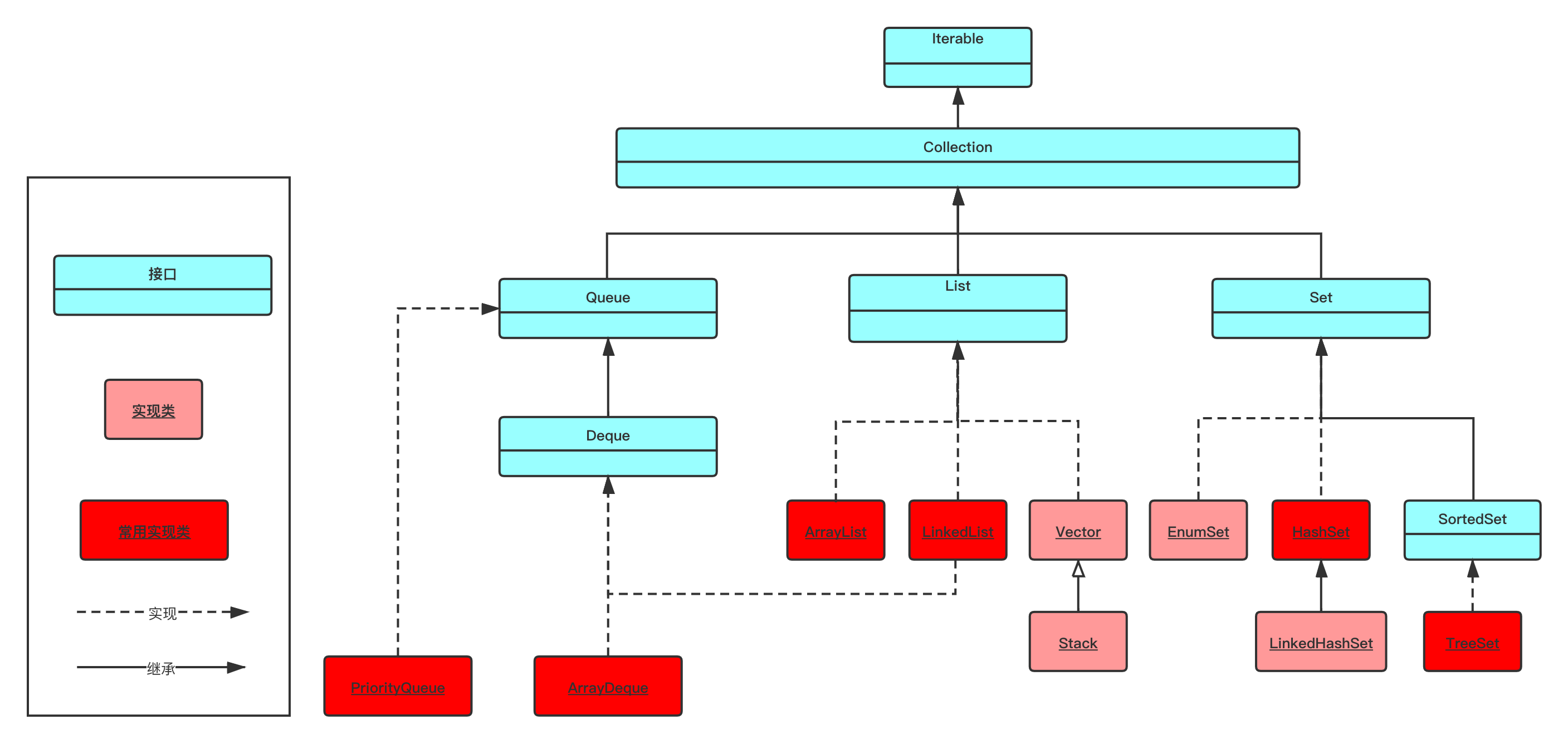
集合架构图
