AOP
面向切面编程
面向切面编程,指的是在运行期间生成代理对象来对类进行增强处理,比如方法执行前和方法执行后进行代码增强。
什么是切面
切:
指的是横切逻辑,原有方法代码不动。只能操作横切逻辑代码进行增强。
面:
横切逻辑往往影响很多个方法,每个方法是一个切点,便形成了面。
常用的功能有:
- 方法审计日志
- 校验权限是否足够

AOP体系

)连接点 - JoinPoint
类里面哪些方法可以被增强,这些方法称为连接点。
切面
切点+通知。
使用@
Aspect注解的类就是切面。指定切入到哪些方法、那些类的代码片段叫做切面,包含了增强的逻辑。
切点-PointCut
知道对哪个类里面的哪个方法进行增强**。**
javaexecution(* com.guahao.wcp.gops.home.controller.*.*(..))通知(增强)- Advice
实际增强的逻辑部分称为通知(增强)。真正实现方法增强代码的地方。
- 前置通知 - Before
- 后置通知 - After
切点
通过语法结构匹配类或者匹配注解,判断对哪个类的哪个方法进行增强。
匹配注解
java@annotation(com.albert.spring.aop.AuditLogAspect)匹配类里面的所有方法
javaexecution(* com.guahao.wcp.gops.home.controller.*.*(..))匹配单个方法
java@After(value = "execution(* com.albert.spring.aop.service.SystemService.addSystem(..))") public void after(){ System.out.println("after addSystem........"); }
@Aspect
@Slf4j
@Component
public class LogAspectj {
/**
* Controller层切点 注解拦截
*/
@Pointcut("@annotation(com.albert.spring.aop.AuditLogAspect)")
public void logAspectPointcut() {
}
/**
* Service层切点 注解拦截
*/
@Pointcut("execution(* com.albert.spring.aop.service.*.*(..))")
public void servicePointcut() {
}
/**
* 单个方法拦截
*/
@After(value = "execution(* com.albert.spring.aop.service.SystemService.addSystem(..))")
public void after(){
System.out.println("after addSystem........");
}
/**
* 通知
* @param joinPoint
*/
@Before("logAspectPointcut()")
public void controllerBefore(JoinPoint joinPoint){
System.out.println("controller before");
}
/**
* 环绕通知-指定切点
* 解析注解
* @param auditLogAspect
*/
@Around(value = "logAspectPointcut() && @annotation(auditLogAspect)")
public void controllerAround(AuditLogAspect auditLogAspect){
//日志持久化
log.info("执行了 {} 方法",auditLogAspect.methodName());
log.info("执行了 {} 操作",auditLogAspect.oper());
}
@After("logAspectPointcut()")
public void controllerAfter(JoinPoint joinPoint){
System.out.println("controller after");
}
@Before("servicePointcut()")
public void svcBefore(JoinPoint joinPoint){
System.out.println("svc before");
}
@After("servicePointcut()")
public void svcAfter(JoinPoint joinPoint){
System.out.println("svc after");
}
@After("servicePointcut()")
public void svcAfter2(JoinPoint joinPoint){
System.out.println("svc after 2 ");
}
}AOP流程
AOP就是进行动态代理,在创建一个Bean的过程中,Spring在最后一步会去判断当前正在创建的这个Bean是不是需要进行AOP,如果需要则会进行动态代理。
在创建 Bean得最后一步,会判断对象是否需要进行AOP,如果需要则进行AOP。不需要则创建Bean完成。
如何判断对象是否需要AOP
找出所有的切面 Bean(加了@Aspect注解的类)
遍历切面中的每一个增强方法,判断是否写了 @Before、@After方法
如果写了,判断对应的 Pointcut 是否和当前 Bean对象对应的类匹配。
如果匹配,则表示当前Bean对象有匹配的 Pointcut,表示需要进行 AOP。
Cglib动态代理代理流程
- 生成代理类 UserServiceProxy,代理类继承 UserService。
- 代理类中重写了父类的方法,比如 UserService中的
test()方法。 - 代理类中还会有一个target属性,该属性的值为被代理对象。
- 代理类中的
test()方法被执行的逻辑如下:- 先执行切面逻辑,进行方法增强
- 调用
target.test(),执行被代理对象的方法
UserService代理对象.test()—> 执行切面逻辑 —>target.test(),注意target对象不是代理对象,而是被代理对象。
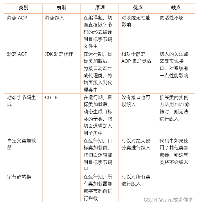
AOP实现

静态AOP
在编码阶段指定代理关系,在编译器就生成了代理类。
动态AOP
JDK动态代理
主要使用到 InvocationHandler 接口和 Proxy.newProxyInstance() 方法。
其方法是将被代理对象注入到一个中间对象,而中间对象实现 InvocationHandler接口,在实现该接口时,可以在 被代理对象调用它的方法时,在调用的前后插入一些代码。而 Proxy.newProxyInstance() 能够利用中间对象来生产代理对象。插入的代码就是切面代码。所以使用JDK动态代理可以实现AOP。
JDK动态代理:必须是面向接口的,只有实现了具体接口的类才能生成代理对象。
- 需要实现 JDK 中的
InvocationHandler接口,实现其中的invoke方法,在此方法中通过反射的方式调用被代理类的方法。 - 通过
Proxy类的newProxyInstance方法,生成代理类的实例 iud。
public class UserServcieProxy implements InvocationHandler {
private UserService userService;
@Override
public Object invoke(Object proxy, Method method, Object[] args) throws Throwable {
//代理
System.out.println("start proxy");
//这里是运用了反射机制的invoke方法,执行了userService这个目标对象中的方法
method.invoke(userService,args);
System.out.println("end proxy");
return proxy;
}
public UserService createProxy(UserService userService){
this.userService=userService;
//获取类加载器
ClassLoader classLoader = UserServcieProxy.class.getClassLoader();
//被代理对象(也就是要增强处理的类)实现所有的接口
Class<?>[] interfaces = userService.getClass().getInterfaces();
//jdk动态代理增强了,返回的是代理后的对象。
return (UserService) Proxy.newProxyInstance(classLoader,interfaces,this);
}
public static void main(String[] args) {
UserService userService = new UserServiceImpl();
UserServcieProxy userServcieProxy = new UserServcieProxy();
UserService proxy = userServcieProxy.createProxy(userService);
proxy.createUser();
}
}为什么JDK动态代理需要实现接口才能代理?
是由于JDK动态代理机制决定的。
JDK动态代理通过创建了一个实现和被代理类相同接口,然后将方法调用委托给了InvocationHandler。
JDK动态代理生成的代理类,已经继承了 Proxy 类。由于Java是单继承,所以JDK动态代理无法同时继承被代理类,只能通过实现接口。

JDK动态代理是基于接口实现的,当使用 Proxy类创建代理对象时,接口代表了代理对象应该实现的接口方法,也就是代理对象的类型。
必须实现接口才能使用JDK动态代理。如果被代理对象没有实现接口,就可以使用Cglib进行代理。
Cglib动态代理
Cglib类是生成被代理对象的子类,对子类进行增强。
CGLIB动态代理是利用asm开源包,对代理对象类的class文件加载进来,通过修改其字节码生成子类来处理。
- 代理类增强必须实现
MethodInterceptor
public class Cglibproxy implements MethodInterceptor {
@Override
public Object intercept(Object o, Method method, Object[] objects, MethodProxy methodProxy) throws Throwable {
System.out.println("start proxy");
methodProxy.invokeSuper(o, objects);
System.out.println("end proxy");
return o;
}
public Object createProxy(Object o) {
Enhancer enhancer = new Enhancer();
//确定要增强的类
enhancer.setSuperclass(o.getClass());
//指定代理类
enhancer.setCallback(new Cglibproxy());
return enhancer.create();
}
public static void main(String[] args) {
//代理增强
Cglibproxy cglibproxy =new Cglibproxy();
//被代理对象
UserService userService = new UserService();
//代理类(被增强的类)
UserService userServiceProxy = (UserService)cglibproxy.createProxy(userService);
userServiceProxy.addSystem();
}
}Cglib 和 jdk 动态代理的区别
Jdk动态代理
利用拦截器(必须实现 InvocationHandler )加上反射机制生成一个代理接口的匿名类,在调用具体方法前调用 InvokeHandler 来处理。
Cglib动态代理
利用 ASM 框架,对代理对象类生成的 class 文件加载进来,通过修改其字节码生成子类来处理。
什么时候用 Cglib 什么时候用 JDK 动态代理?
目标对象实现了接口,默认用 JDK 动态代理。
如果目标对象使用了接口,可以强制使用 cglib。
如果目标对象没有实现接口,必须采用 cglib 库。
Spring 会自动在 JDK 动态代理和 cglib 之间转换
Spring事务和AOP的关系
Spring事务是通过AOP实现的,对代理对象的每个方法进行拦截。
在方法开始前开始事务,在方法执行结束后根据是否有异常进行提交和回滚。
Spring事务的代理对象执行某个方法时的步骤:
- 判断当前执行的方法是否存在
@Transactional注解 - 如果存在,则利用事务管理器(TransactionMananger)新建一个数据库连接,开启一个事务。
- 修改数据库连接的autocommit为false。
- 执行业务方法。
- 执行完了之后如果没有出现异常,则提交,否则回滚。
Spring事务是否会失效的判断标准:
某个加了@Transactional注解的方法被调用时,要判断到底是不是直接被代理对象调用的,如果是则事务会生效,如果不是则失效。