0
Skip to content
AlbertYang Blog
Search
K
Main Navigation
首页
Java
JVM
高并发
IO
缓存
集合
分布式
框架
Spring
MyBatis
SpringBoot
SpringCloud
Netty
数据库
MySQL
Redis
ClickHouse
中间件
Elasticsearch
Kafka
RocketMQ
其它
云原生
Docker
K8s
Prometheus
可观测性
Opentelemetry
Skywalking
日志收集
设计模式
计算机网络
数据结构
算法
主题
菜单
返回顶部
分享此页面
本页导航
/
frame
/
mybatis
/
custom
/
Albert Yang
2025-08-20
14
1m
Get...
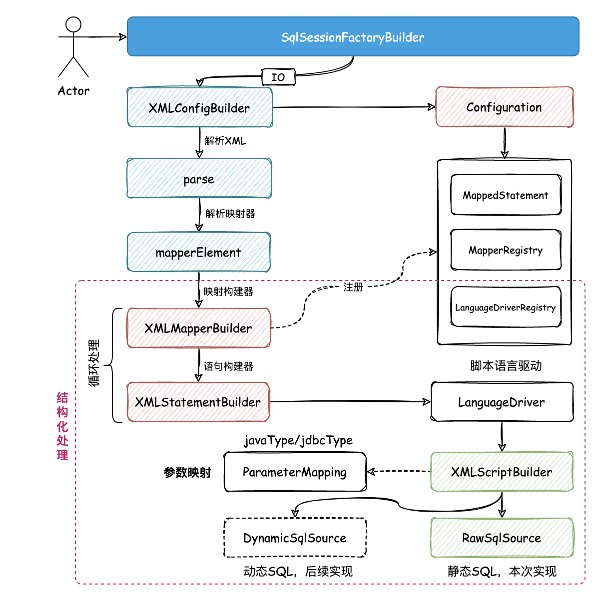
xml解析